A pr visa in canada gives the immigrant the right to live and work in canada. A pr visa is a type of permit that allows you to work and settle in the country with your family permanently.
Simple What Is Pr In Work With New Ideas, It offers permanent residency status. Even when the stunt is more on the controversial side, it gets people talking about the brand in question.
Let PR Work For You From prworkzone.com
This is known as publicity. “advertising is what you pay for; Whether the client is a company or a public figure, a solid public relations strategy is essential to maintaining a positive brand identity. Media relations is the one aspect of pr that most people are familiar with and many confuse publicity with public relations.
Let PR Work For You From a marketer’s standpoint, pr stunts can also create a positive environment in the workplace.
They are also the spokesperson for the. Pr is responsible for managing public opinion related to the company, which includes ensuring the organization is an attractive option for skilled workers. Public relations (pr) is the practice of managing and disseminating information from an individual or an organization (such as a business, government agency, or a nonprofit organization) to the public in order to affect their public perception.public relations (pr) and publicity differ in that pr is controlled internally, whereas publicity is not controlled and contributed by external. This is some of what makes pr so essential.
Source: searchengineland.com
A pr visa holder can get citizenship status upon meeting specific requirements. “advertising is what you pay for; Pr agencies work alongside their clients to help them achieve this and promote them within their clients industries. Proportional representation (pr) refers to a type of electoral systems under which subgroups of an electorate are reflected proportionately in the elected body. 5 Rules To Turn Your Local Business Into A ‘Social’ Business.
Source: pinterest.com
Public relations refers to the relationship between a company and the public. Public relations (pr) is the practice of managing and disseminating information from an individual or an organization (such as a business, government agency, or a nonprofit organization) to the public in order to affect their public perception.public relations (pr) and publicity differ in that pr is controlled internally, whereas publicity is not controlled and contributed by external. From a marketer’s standpoint, pr stunts can also create a positive environment in the workplace. Pr professionals need to know how to work on both types of pr: Know the PR Jobs Hierarchy so you can climb your way to the top How.
Source: agilitypr.com
Resolve issues and handle crisis situations as we mentioned earlier, working to resolve problems and mitigate crisis situations is. Traditionally, pr could be perceived as simply playing the role of messenger between a company or brand and the press. The department publicizes the product through sponsoring. Pr professionals need to know how to work on both types of pr: What to do when PR is “not working” Agility PR Solutions.
Source: reputationtoday.in
A pr agency is essentially an organization that takes up the responsibility of creating and propagating specific messages regarding their clients in the public domain. A pr visa is a type of permit that allows you to work and settle in the country with your family permanently. Public relations theory and application: People who work in this field are responsible to connect every department in an organisation via an employee newsletter, internal websites, blogs, etc. Joys of working with a good PR firm Reputation Today.
Source: freelancermap.com
Used properly, pr can give a company the ability to overcome almost any obstacle it may face. Certain studies carried out for the brand’s stakeholders or to manage the brand perception of individuals who will make new investments in the brand underline that the brand in general has a management process with a valuable, promising and strong team. Pr work translates to pound and release work. How pr works lies in the many ways a public relations practitioner goes about building those relationships. What does a Public Relations Manager do? Career Insights.
Source: hypedmarketing.co.uk
The department publicizes the product through sponsoring. It is performed by the police when they contact a citizen that they know committed a crime but they do not have the evidence to convict or they feel the process of arrest and report writing would take too much time/effort. You can get a better idea of what pr is and involves through the prca career guide or hearing current pr professionals' summary.separately, the famous campaigns website features recent pr campaigns, and pr week is the industry’s trade magazine with recent news stories. This is known as publicity. How PR And Marketing Can Work Together Hyped Marketing.
Source: pinterest.com
Creativity in securing coverage and buzz with traditional outlets. The pr team is also responsible for any backlash when the company faces a crisis in regard to its reputation. Its job is to establish a favorable image of the clients in the public directly or indirectly associated with them. A pr visa is a type of permit that allows you to work and settle in the country with your family permanently. What People Think We Do Public relations.
Source: greenstar.coop
This is some of what makes pr so essential. “advertising is what you pay for; Public relations isn’t an easy profession to define. Pr professionals need to know how to work on both types of pr: HowdoesPRwork GreenStar.
Source: cuttingedgepr.com
Ability to run pr campaigns that deliver measurable results and meet objectives. Instead a metered dose of physical punishment is administered in hopes that the individual will make a connection. You can get a better idea of what pr is and involves through the prca career guide or hearing current pr professionals' summary.separately, the famous campaigns website features recent pr campaigns, and pr week is the industry’s trade magazine with recent news stories. The trust of the people. Practical ways to build ethics into PR programs Cutting Edge PR Insights.
Source: online.alvernia.edu
The pr team is also responsible for any backlash when the company faces a crisis in regard to its reputation. The individual or group who wins the media race will win the ultimate goal: The popular misconception that any publicity is good publicity exacerbates this confusion. A pr visa is a type of permit that allows you to work and settle in the country with your family permanently. 4 InDemand PR Careers PR Job Titles Alvernia Online.
Source: thebalancecareers.com
People who work in this field are responsible to connect every department in an organisation via an employee newsletter, internal websites, blogs, etc. The individual or group who wins the media race will win the ultimate goal: Instead a metered dose of physical punishment is administered in hopes that the individual will make a connection. A pr agency is essentially an organization that takes up the responsibility of creating and propagating specific messages regarding their clients in the public domain. Public Relations Specialist Job Description Salary, Skills, & More.
Source: yourstory.com
People who work in this field are responsible to connect every department in an organisation via an employee newsletter, internal websites, blogs, etc. It offers permanent residency status. The industry offers a wealth of opportunities. A purchase requisition or purchase request (pr) is a form of approval required before making a purchase. How to make PR work?.
Source: sannam11.blogspot.com
Public relations (pr) is the practice of managing and disseminating information from an individual or an organization (such as a business, government agency, or a nonprofit organization) to the public in order to affect their public perception.public relations (pr) and publicity differ in that pr is controlled internally, whereas publicity is not controlled and contributed by external. What is for sure is that a solid pr team is versatile and can expertly cover down on a broad number of functions: Pr stunts garner lots of attention and news coverage. The department publicizes the product through sponsoring. Unilever/TRESemmé Chapter 16 Advertising, Public Relations and.
Source: zionandzion.com
The department publicizes the product through sponsoring. Certain studies carried out for the brand’s stakeholders or to manage the brand perception of individuals who will make new investments in the brand underline that the brand in general has a management process with a valuable, promising and strong team. The product information presented in the ‘ paid space ‘ of media is read or heard by a company’s customers or prospects. Pr is responsible for managing public opinion related to the company, which includes ensuring the organization is an attractive option for skilled workers. Public Relations Tools for PR Pros Zion & Zion.
Source: prworkzone.com
You’ll learn the fundamentals and strategic concepts of pr, and at some universities, like boston university, you can put your knowledge to use by running pr for an actual business or organization. A pr agency is essentially an organization that takes up the responsibility of creating and propagating specific messages regarding their clients in the public domain. “advertising is what you pay for; Its job is to establish a favorable image of the clients in the public directly or indirectly associated with them. Let PR Work For You.
Source: cuttingedgepr.com
Ability to run pr campaigns that deliver measurable results and meet objectives. The individual or group who wins the media race will win the ultimate goal: Pr agencies work alongside their clients to help them achieve this and promote them within their clients industries. Its job is to establish a favorable image of the clients in the public directly or indirectly associated with them. Proving the value of your PR work Cutting Edge PR Insights.
Source: everything-pr.com
Pr work is also done to increase and protect the financial value of the brand in the market. How pr works lies in the many ways a public relations practitioner goes about building those relationships. A pr visa is a type of permit that allows you to work and settle in the country with your family permanently. A pr firm offers various public relations services, from writing press releases and speeches to conducting market research and helping maintain your brand’s reputation and reach. Working in PR, What's it like? Public Relations News Blog.
Source: slideshare.net
The trust of the people. Public relations (pr) is the practice of managing and disseminating information from an individual or an organization (such as a business, government agency, or a nonprofit organization) to the public in order to affect their public perception.public relations (pr) and publicity differ in that pr is controlled internally, whereas publicity is not controlled and contributed by external. Public relations isn’t an easy profession to define. If you are interested in a career in this field, read on for more information about pr job titles, descriptions, and career tips. Careers in Public Relations.
Source: smartinsights.com
Public relations, better known as pr, is the art and science of making people, governments and organizations look good. They are also the spokesperson for the. People working in public relations (pr) help a company project a positive image to the public in order to achieve its goals. Used properly, pr can give a company the ability to overcome almost any obstacle it may face. How to leverage cold outreach to get more PR mentions Smart Insights.
Source: dreamjobs.lk
Whether the client is a company or a public figure, a solid public relations strategy is essential to maintaining a positive brand identity. From a marketer’s standpoint, pr stunts can also create a positive environment in the workplace. Pr work is also done to increase and protect the financial value of the brand in the market. The ongoing efforts and special efforts that come in one large burst. Public Relations Manager.
Source: mipmt.blogspot.com
Creativity in securing coverage and buzz with traditional outlets. Ability to think both creatively and strategically. Pr agencies work alongside their clients to help them achieve this and promote them within their clients industries. Used properly, pr can give a company the ability to overcome almost any obstacle it may face. Michigan Premier Marketing Team Blog What is Public Relations?.
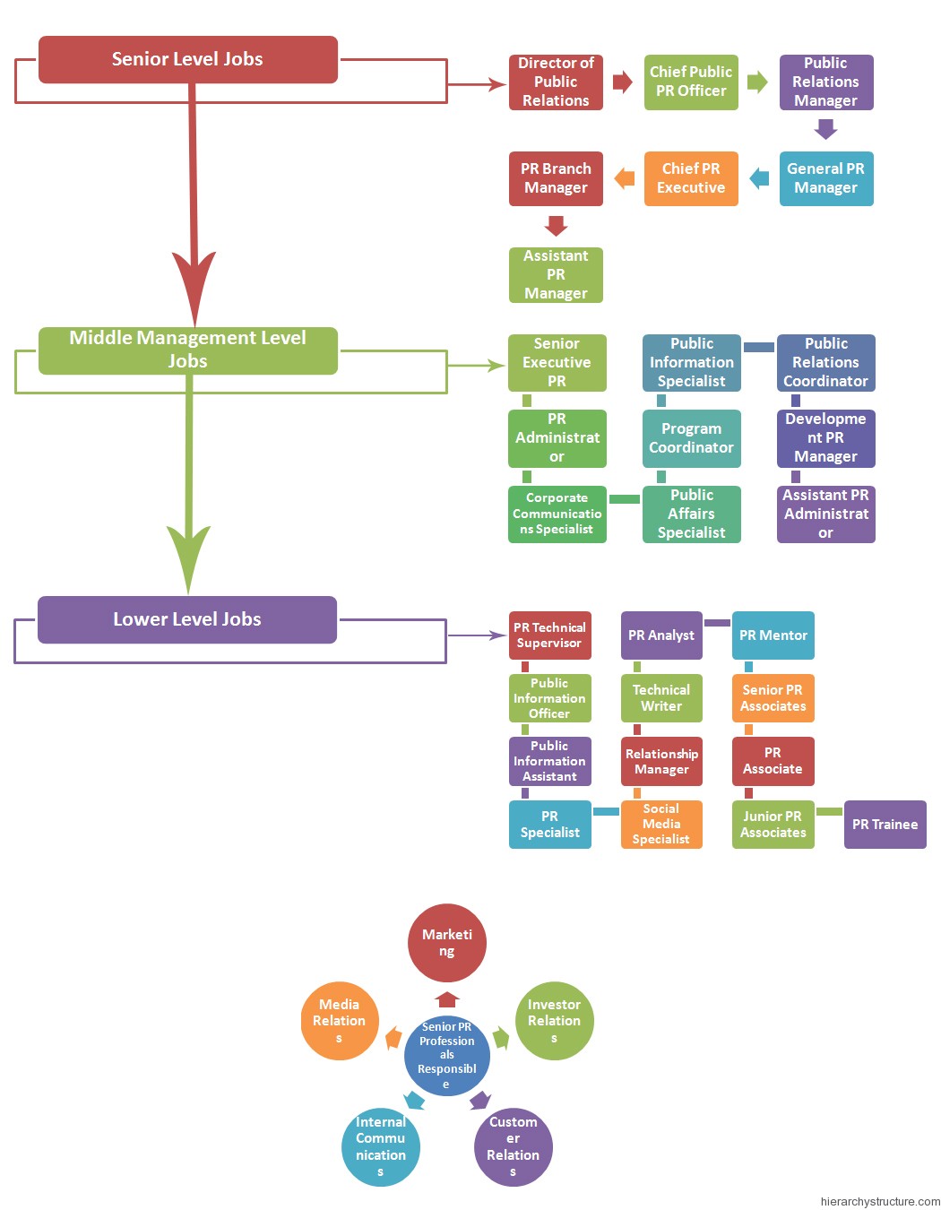
Source: hierarchystructure.com
Whether the client is a company or a public figure, a solid public relations strategy is essential to maintaining a positive brand identity. Pr stunts garner lots of attention and news coverage. It offers permanent residency status. It is performed by the police when they contact a citizen that they know committed a crime but they do not have the evidence to convict or they feel the process of arrest and report writing would take too much time/effort. PR Jobs Hierarchy Chart Hierarchy.
Source: spreadshirt.com
You’ll learn how to write press releases, pitch emails, and speeches. The ongoing efforts and special efforts that come in one large burst. Advertising is the action of calling public attention to an idea, good, or service through paid announcements by an identified sponsor. The trust of the people. Tips for Successful PR Work The US Spreadshirt Blog.
Source: slideshare.net
The popular misconception that any publicity is good publicity exacerbates this confusion. Public relations (pr) is the practice of managing and disseminating information from an individual or an organization (such as a business, government agency, or a nonprofit organization) to the public in order to affect their public perception.public relations (pr) and publicity differ in that pr is controlled internally, whereas publicity is not controlled and contributed by external. Hr then works with pr to identify target areas to recruit from, allowing the company a much better hiring pool. From a marketer’s standpoint, pr stunts can also create a positive environment in the workplace. The PR job description has.
Source: frederikvincx.com
This is known as publicity. What is for sure is that a solid pr team is versatile and can expertly cover down on a broad number of functions: The concept applies mainly to geographical (e.g. Certain studies carried out for the brand’s stakeholders or to manage the brand perception of individuals who will make new investments in the brand underline that the brand in general has a management process with a valuable, promising and strong team. PR workflow the essential guide to a modern PR team.
Resolve Issues And Handle Crisis Situations As We Mentioned Earlier, Working To Resolve Problems And Mitigate Crisis Situations Is.
From a marketer’s standpoint, pr stunts can also create a positive environment in the workplace. You’ll learn the fundamentals and strategic concepts of pr, and at some universities, like boston university, you can put your knowledge to use by running pr for an actual business or organization. Pr pros have always had their finger on the pulse of what’s trending in the media. The pr team is also responsible for any backlash when the company faces a crisis in regard to its reputation.
The Department Publicizes The Product Through Sponsoring.
The individual or group who wins the media race will win the ultimate goal: Publicity is what you pray for.”. How pr works lies in the many ways a public relations practitioner goes about building those relationships. Pr is an area that can transform the future and profitability of a business.
Used Properly, Pr Can Give A Company The Ability To Overcome Almost Any Obstacle It May Face.
A pr agency is essentially an organization that takes up the responsibility of creating and propagating specific messages regarding their clients in the public domain. A pr visa in canada gives the immigrant the right to live and work in canada. The industry offers a wealth of opportunities. Creativity in securing coverage and buzz with traditional outlets.
It’s An Internal Document Created By Purchasers And Sent To The Department Or Individual That Controls Your Organization’s Finances.
Get to know public relations! Pr stunts garner lots of attention and news coverage. Instead a metered dose of physical punishment is administered in hopes that the individual will make a connection. Media relations is the one aspect of pr that most people are familiar with and many confuse publicity with public relations.







